喜报!天地伟业省部级科技进步一等奖+1!
发表时间: 2025-02-25
2月20日,2024年度吴文俊人工智能科学技术奖授奖项目信息正式发布,天地伟业在省部级科技创新荣誉上再添一枚“勋章”。
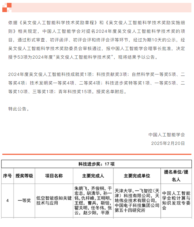
经过经过评审委员会层层审查、严格论证,天地伟业与天津大学、一飞智控(天津)科技有限公司、中国电子科技集团公司第五十四研究所联合研发的“低空智能感知关键技术与应用”项目荣获中国人工智能学会科技进步一等奖。这是天地伟业所获的第11项省部级科学技术创新一等奖。

▲图源:中国人工智能学会网站
“吴文俊人工智能科学技术奖”以中国智能科学研究的开拓者和领军人、首届国家最高科学技术奖获得者吴文俊命名,经科学技术部核准设立,由国家级学会—中国人工智能学会发起主办。该奖项被誉为“中国智能科学技术最高奖”,代表人工智能领域的最高荣誉象征。奖励在智能科学技术活动中做出突出贡献的单位和个人,以不断推进中国智能科学技术领域创新与发展。
低空感知易受恶劣天气和低光照环境影响,导致“看不清”,低空场景高动态变化且地面小目标密集,导致“看不准”,多无人机跨视角差异大及单机视野目标易受遮挡,难以“看得全”。针对以上关键挑战,本项目提出低空复杂环境全天候感知、低空感知基础模型自主进化、多机跨视角协同感知技术,构建一套完整的低空智能感知平台,实现低空智能感知“看得清”、“看得准”、“看得全”。项目成果获授权发明专利80余项,软件著作权100余项,其中多项发明专利获河北省专利奖一等奖、中国·雄安高价值专利大赛银奖、天津市专利优秀奖;发表高水平论文60余篇 (其中SCI一区/CCF-A论文50余篇);主编无人机国家标准1项、团体标准2项,参编国家标准2项。项目成果支撑形成单机智能与集群协同两大产品群,累计销售约33.4万台套。项目成果应用于100余家省市级单位及企业,赋能安防巡检、水情监测、应急搜救等典型低空场景,经济社会效益显著。
多年来,天地伟业始终以科技创新驱动企业发展,不断加大科研投入,提升企业核心竞争力。在产学研合作、核心技术突破、科技成果转化等方面取得了丰硕的成绩,主持和参与起草国家/行业标准26项,拥有专利/软件著作权900余项。
面对未来,天地伟业将进一步瞄准国家重大战略需求,持续加大企业研发投入力度和产学研合作深度,推动核心关键技术研发,促进科技成果转化,实现科技创新与产业创新融合发展,为实现高水平科技自立自强、发展新质生产力作出更大贡献!

+86-022-58596000











